新闻

新鲜热辣的游戏资讯,鲜为人知的行业秘闻。

单机游戏 > 新闻 > 电子竞技员国家职业技能标准出炉 共有5个等级

电子竞技员国家职业技能标准出炉 共有5个等级

2021-02-11 来源:微博 作者:中国新闻网官博

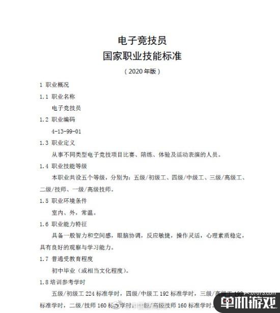
  据中国新闻网官博消息,今日,人社部公布电子竞技员国家职业技能标准,电子竞技员职业共设有5个等级,分别为:五级/初级工、四级/中级工、三级/高级工、二级/技师、一级/高级技师,普通受教育程度为初中毕业(或相当文化程度)。

  电子竞技员的职业定义为:“从事不同类型电子竞技项目比赛、陪练、体验及活动表演的人员。”“具备一般智力和空间感,脑眼协调,反应敏捷,操作灵活,信息素质稳定,具有良好的观察与学习能力。”

火爆开服更多+

thisLineHeights20

本周头条更多+

thisLineHeights20

一周图赏更多+

thisLineHeights20

本周发售更多+